我室颜晓梅教授课题组在细胞外囊泡抑制流感病毒领域取得重要进展,相关成果以 “Red Blood Cell-Derived Small Extracellular Vesicles Inhibit Influenza Virus through Surface-Displayed Sialic Acids”为题于近日在线发表于《德国应用化学》(Angew. Chem. Int. Ed., 2024, e202413946,DOI:10.1002/anie.202413946)。
流感病毒是一种传播广泛且具有高突变率的 RNA 病毒,主要通过其血凝素(hemagglutinin, HA)与宿主细胞表面的唾液酸(sialic acid, SA)结合,从而入侵宿主细胞。流感病毒会直接侵袭人体的呼吸系统,可能引发病毒性肺炎和急性呼吸窘迫综合征等威胁生命的严重并发症。流感病毒已经导致多次全球性大流行,每年有数亿到 10 亿人感染,造成数十万人的死亡。尽管现有抗流感药物对部分毒株有效,但随着病毒抗药性增加和新型变异毒株的出现,研发新的抗病毒策略变得愈加迫切。
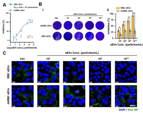
此前,颜晓梅教授课题组建立了细胞外囊泡表面唾液酸的原位化学标记和纳米流式单颗粒水平检测方法,并发现红细胞来源的小细胞外囊泡(red blood cell-derived small extracellular vesicles, RBC sEVs)表面富含唾液酸(Anal. Chem. 2024, 96, 12718−12728)。 基于此,课题组利用RBC sEVs表面的多价唾液酸与流感病毒紧密结合,充当“纳米诱饵”,从而有效阻断病毒对宿主细胞的粘附和感染。首先,通过液相芯片实验验证了RBC sEVs以唾液酸浓度依赖的方式与流感病毒发生结合。去除唾液酸的RBC sEVs(dsRBC sEVs)与病毒的结合能力显著降低,进一步证明了唾液酸在此过程中发挥了关键作用。此外,只有保留完整唾液酸的 RBC sEVs能有效阻断流感病毒对宿主细胞的粘附,并抑制其引起的血凝现象。进一步实验表明,RBC sEVs通过其表面唾液酸,不仅能在病毒感染初期阻断病毒入侵,还能在病毒侵染宿主细胞后持续抑制感染,展现出多阶段抑制病毒感染的潜力。此项发现为应对流感等病毒性疾病提供了一种全新的天然抗病毒策略。相比人工合成的纳米材料,RBC sEVs 具有优异的生物相容性和广泛的应用前景。


该工作在颜晓梅教授的指导下完成,2021级博士生蔡年桂为论文第一作者。研究工作得到国家自然科学基金(21934004、21627811)和国家重点研发计划(2021YFA0909400)等资助。特别感谢北京大学周德敏教授提供重组流感病毒以及MDCK细胞系。
论文链接:https:// doi.org/10.1002/anie.202413946